Номер 609 - ГДЗ Алгебра 7 класс. Мерзляк, Полонский. Учебник. Страница 108

Вернуться к содержанию учебника

Страница 108

606 607 608 609 610 611 612

Вопрос

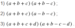
Используя формулы сокращенного умножения, представьте в виде многочлена выражение:

Подсказка

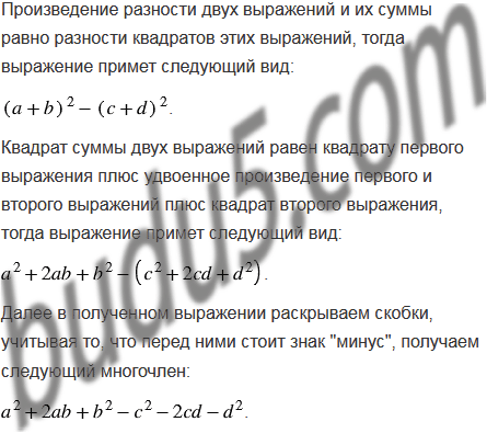
Ответ


Вернуться к содержанию учебника