Вернуться к содержанию учебника
Страница 231
1192 1193 1194 1195 1196 1197 1198 1199 1200 1201 1202
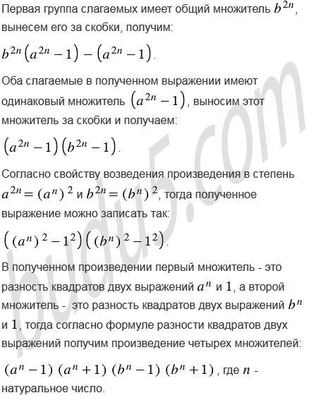
Представьте в виде произведения четырех множителей выражение:
1) ;
2) , где - натуральное число.
Вспомните: