Номер 345 - ГДЗ Алгебра 7 класс. Мерзляк, Полонский. Учебник. Страница 66

Вернуться к содержанию учебника

Страница 66

342 343 344 345 346 347 348

Вопрос

Докажите, что не существует таких значений и , при которых многочлены одновременно принимают отрицательные значения.

Подсказка

Вспомните:

  1. Что называют многочленом.
  2. Что называют одночленом.
  3. Сложение многочленов.
  4. Правила раскрытия скобок, подобные слагаемые.
  5. Правила сложения рациональных чисел.
  6. Противоположные числа.
  7. Какие выражения называют тождественно равными.
  8. Степень числа.

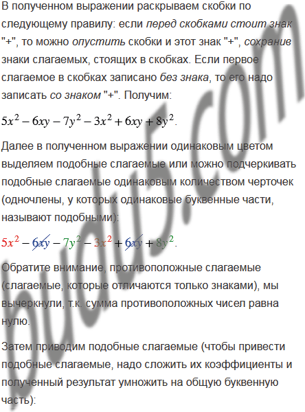
Ответ


Вернуться к содержанию учебника