Номер 15 - ГДЗ Алгебра 8 класс. Мерзляк, Полонский. Учебник. Страница 9

Вернуться к содержанию учебника

Упражнения § 1. Страница 9

12 13 14 15 16 17 18

Вопрос

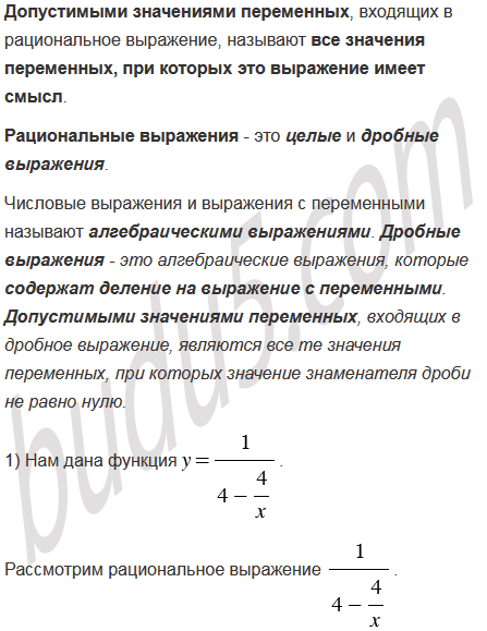
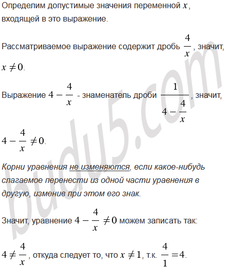
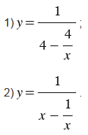
Найдите область определения функции:

Подсказка

Вспомните:

  1. Что называют функцией, ее область определения.
  2. Какие значения переменных называют допустимыми, дробные выражения.
  3. Деление и дроби.
  4. Основное свойство пропорции.
  5. Свойства уравнений.
  6. Степень с натуральным показателем.
  7.  Умножение рациональных чисел.

Ответ


Вернуться к содержанию учебника