Номер 16 - ГДЗ Алгебра 8 класс. Мерзляк, Полонский. Учебник. Страница 9

Вернуться к содержанию учебника

Упражнения § 1. Страница 9

13 14 15 16 17 18 19

Вопрос

При каких значениях переменной имеет смысл выражение:

Подсказка

Вспомните:

  1. Какие значения переменных называют допустимыми, дробные выражения.
  2. Деление и дроби.
  3. Основное свойство пропорции.
  4. Свойства уравнений.
  5. Степень с натуральным показателем.
  6.  Умножение рациональных чисел.
  7. Деление рациональных чисел.

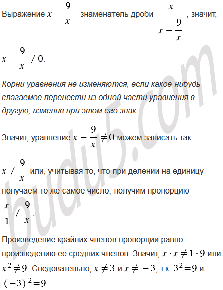
Ответ


Вернуться к содержанию учебника